国际竞争,本质上是国家人才之间的竞争,而职业教育院校可以为社会、行业和企业不断输送专业的技术技能人才,提升劳动者就业能力,缓解结构性的就业压力。
当前选择职业教育的学生,单纯从以往的成绩来看,是不太让人满意的。因此职业教育的从业教师,也很容易形成对学生的认知偏差,他们认为职业院校学生的智力水平和学习能力,明显弱于一些重点本科院校甚至一般本科院校的学生。因此,对学生的教育、期待以及要求,甚至约束都会浅尝辄止,而对于不理想的结果则心安理得,得过且过。

美国教育心理学家本杰明•布鲁姆(benjamin bloom,1933-1999)认为,只要给予学生足够的时间和适当的帮助,80%-90%的学生对几乎所有的内容都可以达到掌握的程度。学生们除了病理上的智力缺陷以外,生理上的智力因素差异较小,细小的差异不能决定他学习的好坏,而只能决定他将要花多少时间才能达到掌握的程度。其实,这是一个学习效率的问题,学习效率与智力因素有关,但还与学习方法、学习态度、老师的指引与肯定等众多因素有关,所以学生的智力因素之间的差异不是决定学生是否能学好的关键因素。
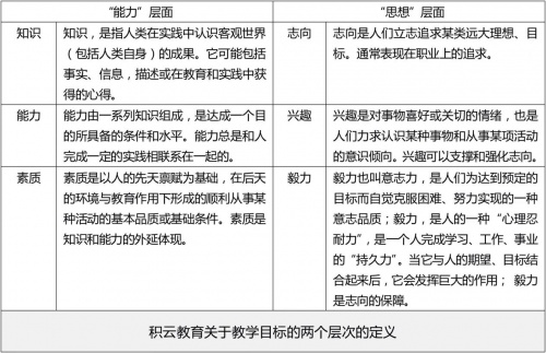
职业教育领域的佼佼者“积云教育”,秉持着“人人皆可成才”的教育理念,以促进就业为导向,致力于为国家培养出一流的、高素质人才。积云教育认为,带领学生掌握知识和技能,应该主要侧重在科目教学目标和教师教学手法两个层面。积云教育每一个科目教学目标的设定,都包含了两个层面的内容,一个层面是“能力”层面,包含三个部分:知识、能力、素质。另一个是“思想”层面,包含志向、兴趣、毅力。这两个层面都是教师教学内容的组成部分,缺一不可,相辅相成。

积云教育解锁职业教育发展方法论,坚定地相信人人皆可成才!
在实际教学过程中,每个教师教学都根据配套的教材、教学方案、教学大纲以及考纲等教学辅助资料组织教学。教师一方面为学生树立积极的内在驱动力,另一方面也能化解学生消极的负面驱动力,让职业院校的学生产生积极和可持续的学习动机,更好地掌握课堂内容。积云教育按照这个教学模式打造的教学体系,深受学生欢迎。
积云教育品牌成立于2016年3月,于2021年6月完成数千万元B轮融资,现有教职员工400余人,其中包括“双师型”教师200余人,在校学生已突破7500人。截止到2021年12月,积云教育累计毕业和就业学生25000人以上,就业学生遍布北京、天津、上海、广州、重庆、成都、武汉、郑州、西安等国家中心城市和深圳、杭州等互联网一线城市,就业状况和事业前景都非常良好。

目前,积云教育聚焦在互联网+技术培训领域,开设了前端开发、人工智能、大数据开发、全栈开发、短视频运营等专业,主要培训课程涵盖众多热门高薪职位,面向中专、高中及以上学历的社会人员招生,学习时长为高中、中专学历起点18个月学制或12个学制,大专学历起点6个月学制。未来,积云教育将深挖技术引领职业教育的发展方向,密切追踪国家“新基建”项目(主要包括5G基建、大数据中心、人工智能、工业互联网等领域)所需的新兴技术技能,用教育点亮人生。